Drag
What Special

Aerial Roof Measurement Solutions

By leveraging property aerial imagery and detailed aerial measurement reports, you can create bulletproof Xactimate Roof Sketches that ensure fast approvals and maximize profitability. Also providing matterpoint to xactimate services this guide walks you through the journey from aerial data to a professional estimate.

Order Now!

Why Guesswork is Bankrupting Your Estimates

Manual measurements are inefficient, dangerous, and error-prone. Accurate aerial roof measurements provide:

  1. Fast Reliable: xactimate estimating services which will help you a lot. .
  2. Faster Approvals: Objective data reduces disputes with insurers.
  3. Enhanced Trust: Impress homeowners with cutting-edge technology.

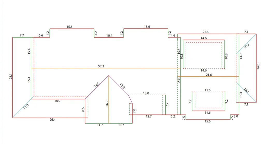
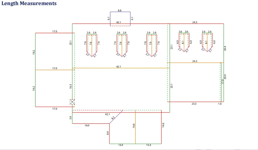
Understanding Property Aerial Imagery

Aerial reports from providers like Hover include:

  1. High-Resolution Imagery: Clear overhead photos from multiple angles.
  2. CAD-like Diagrams: Precise line drawings of roof planes and features.
  3. Measurements Summary: Detailed PDF with dimensions and slopes.
  4. 3D Model: Interactive model for viewing and rotating.

Workflow: Aerial Report to Xactimate Sketch

Connect aerial data to Xactimate with these steps:

  • Order Your Report: Enter the property address to receive a PDF and data files.
  • Import into Xactimate: Use the Sketch tab to import .CRX or .HIP files.
  • Calibrate Scale: Set the scale using a known dimension from the PDF.

Building Your Xactimate Sketch

Create an intelligent sketch from aerial roof measurement data:

  1. Trace the Planes: Use “Add Surface” to outline roof planes for accurate square footage.
  2. Define Features: Add hips, valleys, and ridges for material and labor calculations.
  3. Assign Properties: Set pitch, surface type, and waste factor for precision.

Handling Complexities and Verifying Data

Ensure accuracy in complex scenarios:

  1. Sense Check: Verify total square footage against home size and PDF data.
  2. Layering for Dormers: Use “Add Level” and “Add Layer” for complex roofs.

Generating Your Bulletproof Estimate

Your sketch populates precise line items:

  • Material Quantities: Shingles, ridge caps, and underlayment calculated automatically.
  • Backup Documentation: Attach the PDF to support your claim.

Investing in Precision: The ROI

Aerial measurement reports are a high-return investment:

  1. Eliminate Mistakes: Also easily get the Symbility Claims Estimating Solutions within a short span of time
  2. Win More Bids: Impress with professional technology.
  3. Faster Payments: Speed up claims with accurate data.
  4. Enhanced Safety: Reduce the need for rooftop measurements.

Get your Aerial Roof Measurement Today!

Get the Quotation!

Real Design Studio, a thriving firm with specialty in Real Estate, Architecture and Graphic illustration facets.